热门文档
- 2025-06-25 00:04:22 2015年江苏省盐城市中考数学试卷(含解析版)
- 2025-06-27 16:00:36 精品解析:2022年广东省中考物理试题(解析版)
- 2025-06-14 16:12:11 《钢铁是怎样炼成的》知识点总结
- 2025-06-25 19:38:53 2016年湖南省永州市中考数学试卷(含解析版)
- 2025-06-25 19:58:45 贵州省黔东南州2019年中考数学真题试题(含解析)
- 2025-06-25 21:43:37 2013年西藏中考数学真题
- 2025-06-25 22:59:55 2012年四川省绵阳市中考数学试卷(学生版)
- 2025-07-02 23:02:18 期末冲刺卷02-八年级地理下学期期末(人教版)(原卷版)
- 2025-06-24 23:57:29 2014年湖北省十堰市中考数学试卷(含解析版)
- 2025-06-25 20:34:07 精品解析: 2022年云南省中考数学真题(原卷版)
- 2025-06-25 20:59:35 精品解析:2023年湖南省岳阳市中考数学真题(原卷版)
- 2025-06-25 21:29:07 2022年湖南省湘西州中考数学试卷 (原卷版)

1、本文档共计 0 页,支持完整阅读内容或进行编辑。
2、本站所有内容均来自网络收集或网友上传,本站不对文档的完整性、权威性及其观点立场正确性做任何保证或承诺!文档内容仅供研究参考。
2、本站所有内容均来自网络收集或网友上传,本站不对文档的完整性、权威性及其观点立场正确性做任何保证或承诺!文档内容仅供研究参考。
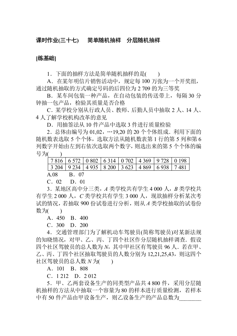
学生啦:课时作业(三十七)简单随机抽样分层随机抽样1.下面的抽样方法是简单随机抽样的是()A.在某年明信片销售活动中,规定每100万张为一个开奖组,通过随机抽取的方式确定号码的后四位为2709的为三等奖B.某车间包装一种产品,在自动包装的传送带上,每隔30分钟抽一包产品,检验其质量是否合格C.某学校分别从行政人员、教师、后勤人员中抽取2人、14人、4人了解学校机构改革的意见D.用抽签法从10件产品中选取3件进行质量检验2.总体由编号为01,02,…19,20的20个个体组成.利用下面的随机数表选取5个个体,选取方法从随机数表第1行的第5列和第6列数字开始由左到右依次选取两个数字,则选出来的第5个个体的编号为(7816657208026314070243699728019832049234493582003623486969387481A.08B.07C.02D.013.某地区高中分三类,A类学校共有学生4000人,B类学校共有学生2000人,C类学校共有学生3000人,现欲抽样分析某次考试的情况,若抽取900份试卷进行分析,则从A类学校抽取的试卷份数为()A.450B.400C.300D.2004.交通管理部门为了解机动车驾驶员(简称驾驶员)对某新法规的知晓情况,对甲、乙、丙、丁四个社区作分层随机抽样调查.假设四个社区驾驶员的总人数为N,其中甲社区有驾驶员96人,若在甲、乙、丙、丁四个社区抽取驾驶员的人数分别为12,21,25,43,则这四个社区驾驶员的总人数N为()A.101B.808C.1212D.20125.甲、乙两套设备生产的同类型产品共4800件,采用分层随机抽样的方法从中抽取一个容量为80的样本进行质量检测,若样本中有50件产品由甲设备生产,则乙设备生产的产品总数为



